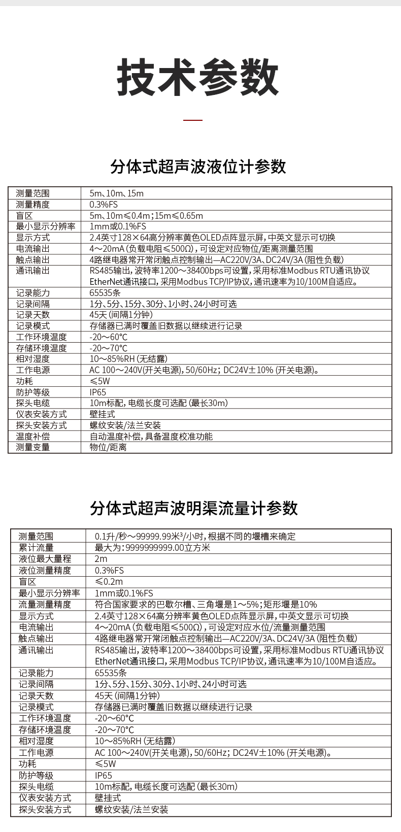
OHR-LC11分體式超聲波液位計
虹潤公司是專業生產超聲波液位計的國家專精特新“小巨人”企業。生產的分體式超聲波液位計,具有數據記錄與轉存,智能回波曲線顯示,RS485/以太網通訊,報警繼電器輸出,報警日志等特點。產品獲得無紙記錄儀以及一種信號發生裝置等2項國家發明專利,主持起草物聯網智能記錄儀表以及工業過程控制系統用模擬輸入兩位或多位輸出儀表等2項國家標準,以及通信系統多通道數據采集控制終端規范軍用標準,參與國際5G標準制定,取得超聲波液位計等2項相關軟件著作權。產品廣泛石化、電力、食品、污水處理、市政設施等諸多領域。












